From The Perspective Of Traditional Chinese Medicine, You Will Know All About The Combination Of Four-season Health Tea And Tea Drinking For Different Body Types.
Health wisdom in tea
As the "national drink" of Chinese civilization for thousands of years, tea is also an extremely important carrier of the health culture of traditional Chinese medicine. Starting from the "Shen Nong Baicao Jing" to the "Compendium of Materia Medica", doctors of various dynasties have elaborate discussions on the medicinal properties, efficacy and taboos of tea. In the view of traditional Chinese medicine, tea is not just a drink, it is a natural medicine where "medicine and food come from the same source". The characteristics of tea are "slightly cold", and the taste is bitter and sweet. It returns to the five meridians of the heart, liver, spleen, lungs and kidneys, and has the functions of raising clearness and lowering turbidity, refreshing the mind and relieving fatigue, clearing away heat and detoxifying. Under normal circumstances, tea is generally divided into raw tea varieties, including fully fermented ripe tea and semi-fermented ripe tea. Raw tea is mostly cold in nature and has the effect of clearing away heat. Ripe tea is often warm in nature and has the effect of nourishing the stomach and strengthening the spleen.

Adaptation of tea drinking and physical constitution

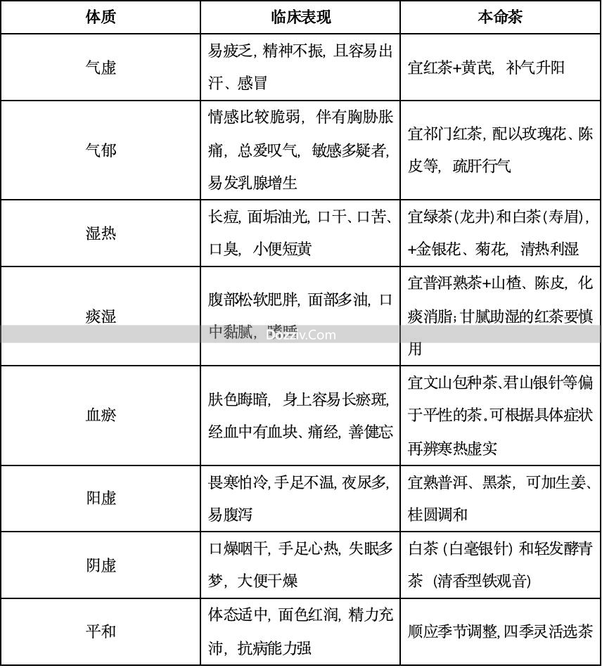
Whether a pot of tea can play a role in maintaining health, the key is to "select tea products based on symptoms." Traditional Chinese medicine divides people's constitution into 9 types. Different constitutions have very different needs for tea. Among them, people with special qualities, that is, patients with allergies, should be careful when drinking tea and should drink it in small amounts. The concept of choosing tea according to your own constitution and handling it appropriately according to your personal situation is the core point of traditional Chinese medicine health care.
How to drink tea in all seasons

In spring, a time when the wood attribute is mainly responsible for hair growth, and the five internal organs correspond to the liver, it is suitable to drink scented tea at this time. For example, jasmine tea and rose tea are combined with a small amount of green tea to use the fragrance of the flowers to smoothen the qi. Green tea has the effect of clearing liver heat and improving eyesight. You can also add a small amount of tangerine peel to adjust the qi. Modern medicine has discovered through research that aromatic molecules can promote the body's immunity and regulate metabolism.
Summer belongs to fire, which is mainly responsible for growth. The five internal organs correspond to the heart. People with strong heart fire are prone to discomfort. At this time, it is suitable to drink green tea, such as Longjing and Maofeng, or paired with lotus leaves, mint, and light bamboo leaves, which can clear away heat, relieve heat, and enhance the effect of removing dampness. People with spleen and stomach deficiency can choose lightly fermented oolong tea. Regular drinking of green tea has certain preventive effects on cardiovascular and cerebrovascular diseases.
The season after the Beginning of Autumn belongs to gold, and its main characteristic is that it shows a chilling state. Among the five internal organs of the human body, it corresponds to the lungs. In this autumn season, it is suitable to drink green tea. Semi-fermented teas such as Tieguanyin and Phoenix Dancong have the characteristics of neither cold nor dry. Adding honey or snow pear slices can enhance the effect of moisturizing the lungs, thereby relieving dry cough and sore throat, and improving it to a certain extent.


In the cold winter, water belongs to the category of water, which mainly shows the phenomenon of contraction. The five internal organs of the human body correspond to the kidneys. This season is suitable for drinking black tea. For example, black tea with longan and ginger, or cooked Pu'er with tangerine peel, can warm the meridians and replenish qi and blood.
Good tea time

Be careful when drinking tea after getting up in the morning, because the human gastrointestinal tract is relatively fragile on an empty stomach, and the ingredients of tea are easily absorbed excessively. This may cause the symptoms of "tea drunkenness" and may also cause irritation to the gastrointestinal mucosa. It is suitable to drink warm water first and then drink mild black tea after breakfast, which can refresh, detoxify and resist fatigue.
Tea at Shen hour (that is, the time period from 15:00 to 17:00) is the best. At this time, the bladder meridian is in season, and drinking tea can diuretic and detoxify. It is especially suitable for teas such as black tea and old white tea. It is beneficial to lowering blood lipids and protecting blood vessels, which is beneficial to physical health.
In the evening, you should choose low-alcohol tea. The time range is from 18 o'clock to 19 o'clock. The yang energy will converge at sunset. At this time, you can drink aged Pu'er and roasted oolong. This is to avoid disturbing the yang energy. They have the effect of lowering blood lipids and aiding digestion. It is not suitable to drink tea after 9 o'clock in the evening, otherwise it will affect sleep. It is better to drink tea warmly and brew 3 to 5 times.

A tea leaf carries thousands of years of philosophical concepts of health care. It is an efficacious medicine given by plants and trees, and it is also a medium for heaven and man to communicate with each other. The value of the purpose of tea-drinking methods adhered to by traditional Chinese medicine is to formulate appropriate measures based on three factors: "according to individual differences of people, different stages of time, and different characteristics of the geographical environment." It is hoped that everyone can find a healthy way of drinking tea that suits their own conditions in the aroma of tea, and combine it with dietary therapy, food supplements, and daily maintenance, so as to have a better physical and mental state.
